Fast frequency control to reduce intermittent behavior of RES moving toward ancillary services market in GCC
authors
A.A. AL-YAMANI, M.J. BAUTISTA
Kingdom of Saudi Arabia

Summary
Reliability and frequency control within modern p ower systems have become a challenge over the past few years. This paper advocates the implementation of fast frequency control services in GCC countries to maintain a secure network under the tremendous shift toward variable renewable generation, as renewables continue to provide a growing share of power to the GCC electric grids. This paper introduces fast frequency control services as potential solutions to reduce the intermittent behavior due to variable generation as one of the advanced technologies to encounter complex requirements that are part of today’s energy revolution. These services not only improve reliability and resilience in the network, but also add significant value by bringing in new revenue streams from both improving network operations and selling services in the GCC’s future ancillary services market. Renewable integration studies addressing the impact of high penetration of RES in the GCC indicate that modern power systems must find alternative approaches for allocating and deploying operating reserves.
The paper’s objectives are to explain the differences between selected services, to understand how these services would be better suited in the future power system by conducting a comparative analysis to give a macro-level based on several chosen criteria, and to conceptualize a methodology to utilize these services in GCC’s future ancillary services market.
KEYWORDS
NREP (National Renewable Energy Program) - VRG (Variable Renewable Generation) - VRE (Variable Renewable Energy) - FFCAS (Fast Frequency Control Ancillary Services) - RES (Renewable Energy Sources) - ROCOF (Rate of Change of Frequency) - BESS (Battery Energy Storage System) - RGT (Renewable Generating Technologies) - FFR (Fast Frequency Response) - AGC (Automatic Generation Control) - BMS (Battery Management System) - PCS (Power Conversion System) - SSC (Supervisory System Control) - GCCIA (Gulf Cooperating Council Interconnection Authority) - TSO (Transmission System Operator) - BRP (Balance Responsible Party) - SAS (Supplier of Ancillary Services) - POR (Primary Operating Reserve) - SOR (Secondary Operating Reserve) - TOR (Tertiary Operating Reserve)1. Introduction
Traditionally, power systems rely on synchronous generators like fossil-fuel power stations, where the grid stability and reliability is provided in terms of inertia. Nowadays, the Paris Agreement has pushed many countries to undertake ambitious steps to combat climate change. As practical actions, countries across the world have pledged to their transition toward a low-carbon economy. As an example, Saudi Arabia aims to reach net-zero carbon emissions by 2060, and to reach that ambitious plan, we can see in the figure.1 the targeted amount of the generation mix as per The Saudi National Renewable Energy Program (NREP) [1].

Figure 1 - NERP Planned Capacity (GW) Target up to 2030 [1]
These agreements drove many countries to a transition towards so-called a modern power system that depends on an inverter-dominated system from the conventional generator-dominated system. As the level of variable renewable generation (VRG), is increasing, such as wind and solar photovoltaic (PV), the problem of variability and uncertainty arises, as they are non-synchronous, which means the absence of spinning synchronous generators. That leads to an unavoidable decline in the frequency response services. Consequently, the higher the penetration of VRG, the higher the frequency deviation [2].

Figure 2 - Example of Variability and Uncertainty [3]

Figure 3 - Effect of reduced inertia on system frequency due to 7% of renewable penetration in Australia, 2019 [3]
As means to avoid the effects that VRG may cause on the system frequency, the fast frequency control ancillary services (FFCAS) were introduced as a major solution. Fast frequency control ancillary services are those services required to ensure short-term supply and demand balancing throughout a power system. Due to the high-level penetration of renewable energy sources (RESs), frequency control and stability have become a challenge. Several studies unfold that sufficient system inertia in the grid is needed to mitigate frequency instability, so it is essential to consider the inertia requirement of the grid in operational and expansion planning model because it is one of the keys to ensure the grid stability.
The objectives of this research are to provide a comprehensive review of the available FFCAS, compare and identify the most capable service to reduce the intermittent behavior of RESs based on the latest technologies and services, and to lay out a potential platform and market model for members of GCC where the ancillary services procurement can be managed.
2. Literature review
A. Renewables
Over the past century, electric power systems have grown in such a way that dispatchable generation is used to supply electricity as customer loads demand it. The main energy sources for dispatchable generation are coal, nuclear, hydropower, diesel, and natural-gas plants. The main characteristic of these conventional sources is their dependency on synchronous generators to develop a 50 or 60 Hz alternating current (AC) waveform of electricity [4]. During the last 30 years, wind and solar power generation usage have dramatically increased in the generation mix. Renewable energy is a promising source of energy that can reduce CO2 emissions and therefore to mitigate global warming. In the near future, current power systems predominantly supplied by synchronous generators will gradually witness a structural alteration of generation portfolios and eventually may even shift to a 100% renewable power system with great asynchronous renewable generation. However, these sources are variable by nature. Hence, the term "variable renewable energy" (VRE) has been introduced [5]. The uncertainty and asynchronous nature associated with wind and solar photovoltaic (PV) output make VRE integration a challenge. Instead of a synchronous generator, PV and wind turbines have a unique feature.
B. Modern Power System
Renewable’s systems are designed using a power electronic interface to the grid which are mostly inverters. Over the last thirty years, the rapid evolution of technologies in the field of inverters has allowed both PV and wind technologies to be easily integrated into AC electrical grids. Due to that high penetration, reliability has arisen to become the biggest challenge for many systems in many countries [6].
C. Main Frequency Response Factors
Recently, due to the dramatic increase of RESs penetration, the problems of frequency stability are increasingly appearing [7,8]. The main issue is that renewable technologies are fundamentally different, since they are based on power converters that do not provide kinetic energy to the power system, therefore, they are not capable to provide primary support, and they do not provide frequency regulation either. Since PV and wind are intermittent sources of energy that cannot be output as traditional generators, the grid has more tendency toward dynamic issues related to reduced mechanical inertia and frequency instability, such as a large rate-of-change-of- frequency (RoCoF) [9,10]. Table.1 and Figure.4 illustrates the different metrics to shows the system states:

Table 1 - Metrics in primary frequency response assessment [11]

Figure 4 - Timescale of grid functions [11]
Three main factors for primary frequency control: inertia, RoCoF and nadir. In Figure 4, it is shown the role of these concepts.
Inertia in the system plays a major role, however it’s not the only and vital factor. Renewables can provide “synthetic inertia”, since it has switching ability with full converter based on the control strategy. As inertia decreases, the RoCoF increases.
The nadir is considered as the vital attribute which means that the minimum value of frequency is reached. The main objective of the primary frequency control is to contain the variation (decay) of the frequency. If this value is above 59 Hz, it is not necessary to start load-scheduling scheme. If the value is lower than 57.5 Hz, the generation units are not obliged to be connected and all the grids will collapse.
D. Inertia and RoCoF
The inertia constant is a parameter that indicates the ability in counteracting the frequency changes due to power unbalances occurring in the grid. The mechanism of resisting the change is due to the kinetic energy gained by the rotating masses of the synchronous machines and the rotating loads. When an imbalance occurs, there is a phenomenon linked to the inertia of the generating units, (rotating masses connected to the grid) that limits the rate of the frequency changes. For a generator, it is possible to calculate its moment of inertia J using the following formula:
(1)
Where:
- J (kg. m2) is the moment of inertia
- H (MW. s/MVA) is the inertia constant
- S (VA) is the rated apparent power
- Ω (rad. s-1) is the nominal angular frequency
J is the moment of inertia of the group constituted by the synchronous machine and the turbine Ωn, and is the rated rotor angular frequency. From the relation, it is obvious that the more the inertia the less the rate of change in the frequency. In fact, the mechanical torque is considered as a representation of the power produced, and the electrical torque is considered as a representation of the power consumed through the system. As a result, the system inertia of a power system can be expressed using the moment inertia M as follows:
(2)
Where:
- M is the equivalent moment of inertia of all generators and the motors.
- Hsys (MW. s) is the inertia constant of system.
- S (MVA) is the apparent power produced by the whole system generation
(Hz) the reference frequency for the whole system.
- Pgeneration (MW) is the power produced by the whole system generation
- M is the equivalent moment of inertia of all generators and the motors.
The rated power of the generator is donated by S, and inertia constant H denotes the time duration for which the group can provide its rated power solely with its stored kinetic energy. Therefore, minimum required inertia to within the limit of RoCoF have been investigated for the past few years with efforts to quantify it by several approaches [12-14].
The first few seconds after a power imbalance, the magnitude of the RoCoF can be approximated by [15]:
(3)
Where represents minimum system inertia required (MW.s), ∆𝑃 the magnitude of the power imbalance in MW,
is the nominal frequency of the system in Hz,
is the system inertia constant after the contingency (in seconds), and
is the amount of system inertia lost in the contingence. The minimum synchronous inertia if only considering the RoCof according to (3).
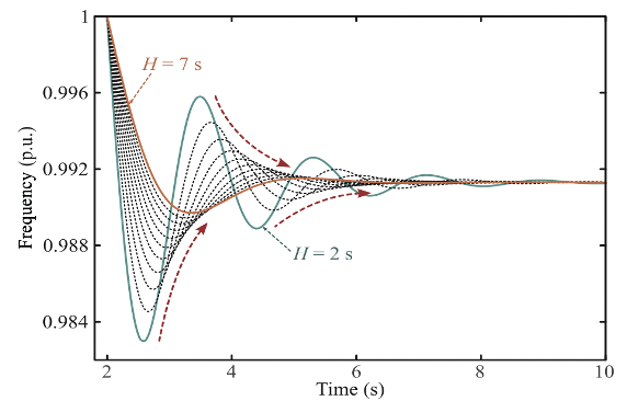
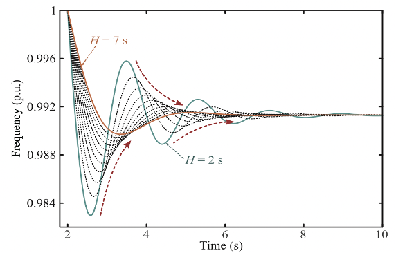
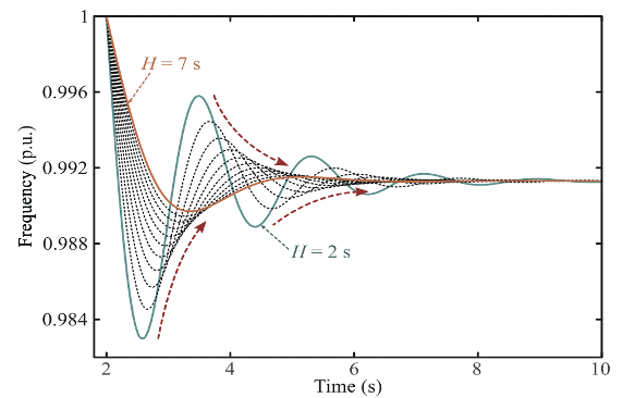
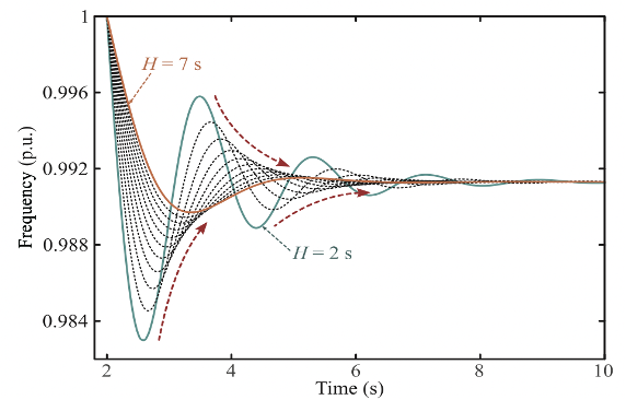
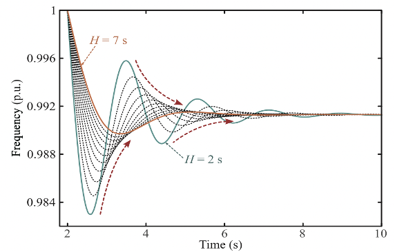
For example, to ensure RoCoF is not larger than 0.5 Hz/s taking in count the Kingdom frequency is 60 Hz, and the minimum amount of system inertia required for all hours of the year is 70 GW.s, which is a predetermined value based on the system size. Therefore, the minimum required synchronous inertia is 220 GW.s for the contingency size of 2500 MW. However, with this level of synchronous inertia, from the calculation that it is not sufficient to prevent the maximum frequency deviation from violating its constraint. Frequency deviations also depend on the amount and ramp rate of contingency frequency control ancillary services (FCAS).

Figure 5 - Variation of frequency with various values of inertia constant [15]
E. Ancillary Services
1. Historical perspective
When reliable operation of electrical power systems is mentioned, it certainly refers to ancillary services as a major player, even though these services are considered relatively a minor component of the overall electrical power system. The term "ancillary services" is usually mentioned in the context of the electricity market. However, in this paper, the concentration is on the behavior and characteristics of these services [12]. The definition of ancillary services as given by Eric Hirst and Brendon Kirby is quoted [13]: “Ancillary services are those functions performed by the equipment and people who generate, control, transmit and distribute electricity to support the basic services of generating capacity, energy supply, and power delivery.” Furthermore, the Federal Energy Regulatory Commission (FERC) in the USA has defined it as follows: “Those services that are necessary to support the transmission of capacity and energy from resources to loads while maintaining reliable operation of the Transmission Service Provider's following good utility practice.” Historically, conventional generators are the main suppliers of frequency spinning reserve. It is an automatic response related to a contingency incident activated by the frequency drop.
2. Current perspective
Principally, ancillary services are services required to maintain the balance between load and generation. These services are classified mainly as energy balancing, frequency division regulation, voltage support, and reserves. The focus of this paper is on balancing energy and frequency regulation. Since they are key factors in reducing the intermittent behavior of RESs as it has been investigated by many researchers. The demand for more ancillary services increases as the level of variable generation increases. Ancillary services are mainly characterized as spinning reserves and non- spinning, that can respond to contingency events. Deployment of these reserves must occur within a time frame of a few minutes. Historically, this was acceptable as long as conventional generation is the provider for the inertia and governor response.

Figure 6 - Timescale of grid functions [16]
Typically, there are three stages of frequency control in a power system – the primary, secondary, and tertiary as shown in Fig. 6. The primary support, also called frequency response, operate within the first few seconds as a consequence of a frequency deviation to stabilize the interconnection. This is the stage where inertia response happens along with the response of the governor of generators, which can sense the deviation in speed and adjust the energy input into the generator’s prime mover. In most cases, frequency changes happen as a result of the loss of a generator, which in this case causes a decline in frequency. The secondary stage is responding within minutes and is when the Automatic Generation Control (AGC) is a signal that is sent to generating units to provide the amount of power required to overcome the frequency deviation. The role of the secondary control is to restore the frequency to its normal value, which is 60 Hz in the case of Saudi Arabia. The last stage is the tertiary stage, which may happen from at least a few minutes up to a few hours.

Figure 7 - Example of operating reserve categories and how they are related [16]
3. Future perspective and modern systems technologies
Recent developments in the generation mix have no inherent inertia [16]. This creates a reliability concern that may require the addition of new ancillary services, such as frequency responsive reserve and inertial response as it has been researched. The rapid developments in these technologies made it possible for some responsive load and storage to provide a frequency-responsive reserve along with generation. These changes in both the power system requirements for frequency responsive reserves, and the increased number of variable generations. In response to these new challenges, new control strategies have been introduced by researchers for converter-based generation, such as renewable generating technologies (RGTs), battery energy storage systems (BESSs), and virtual inertia synthesis and control, to deliver the so-called fast frequency response (FFR) [16]. The primary frequency control stage is where BESSs and Renewable Energy Source with virtual inertia fast-frequency response capabilities can participate to respond very quickly, and accordingly, they are suitable to participate in reduce frequency disturbances in the grid.
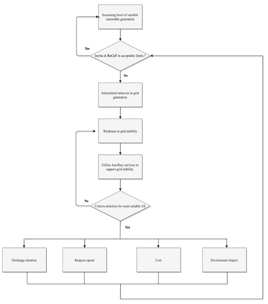
F. Problem Statement
These new technologies and solutions have been studied individually in micro level analysis; however, the gap that the project wants to focus on is that no study that gives a macro level analysis on which of these services are the most suitable according to several chosen criteria. The focus will be limited to the service and technologies that are able to response within 30 seconds as it highlighted in figure.8.

Figure 8 - Typical frequency control stages of a power system
The study does not stop from understanding the technologies and solutions. For a robust and optimum supply of the ancillary services, there has to be a venue for GCC sharing of resources and a place for a competitive procurement of the necessary services to facilitate and achieve the ambitious plans toward better generation mix in GCC countries.
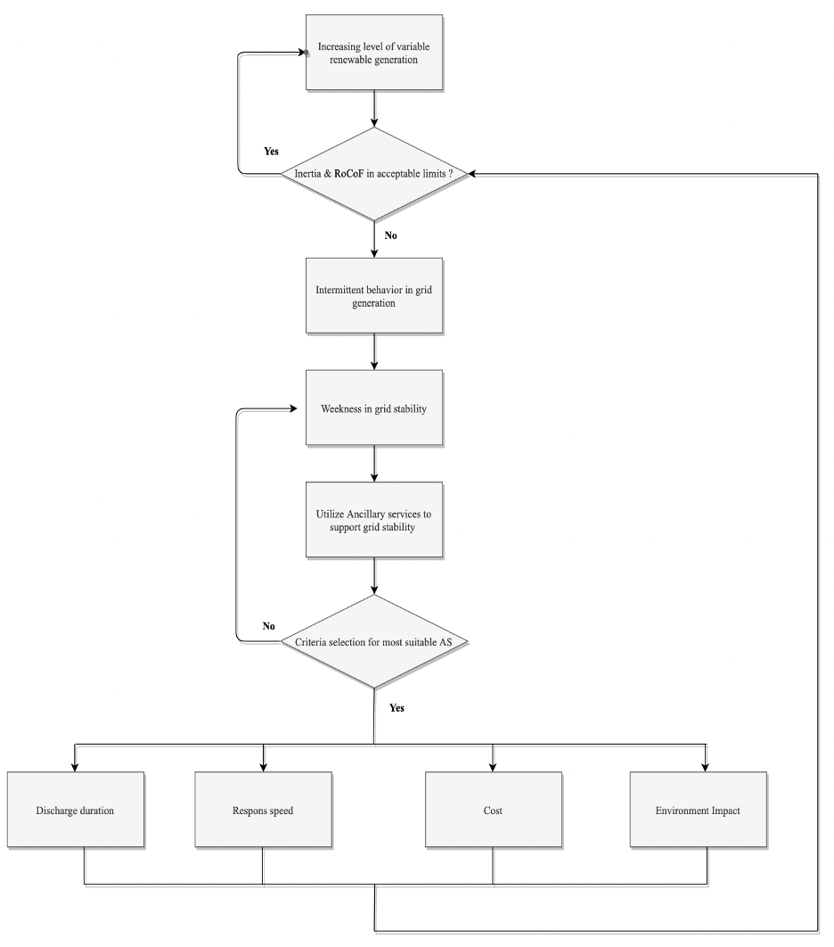
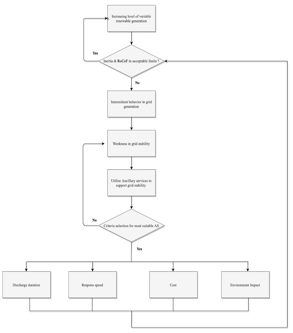
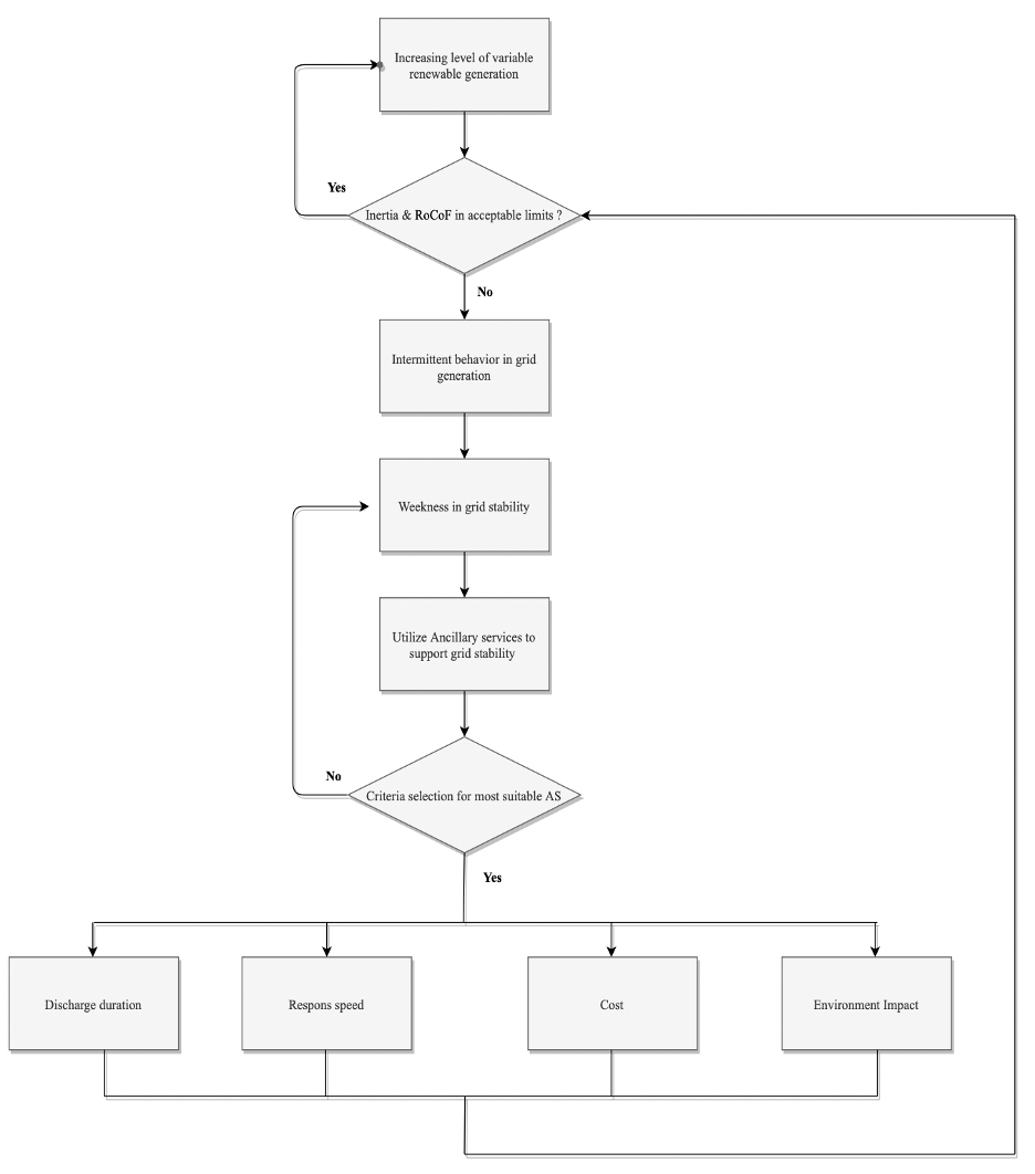
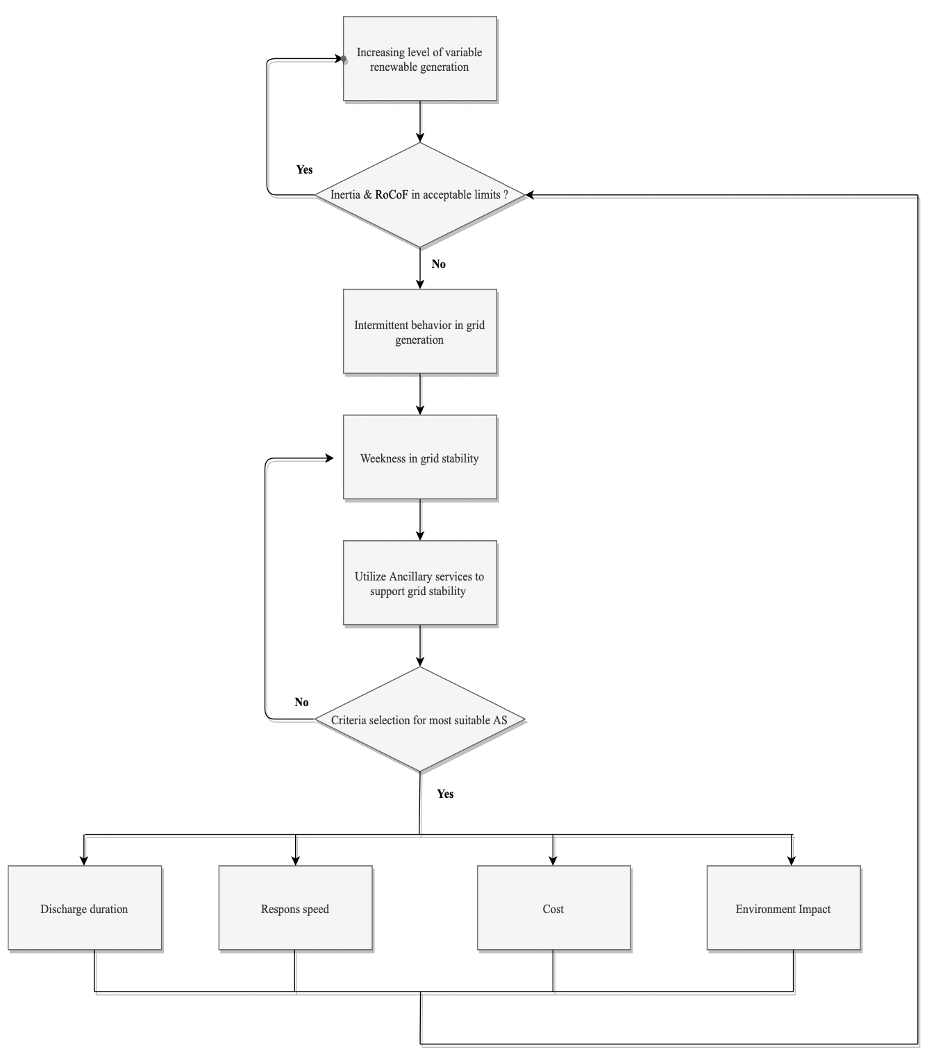
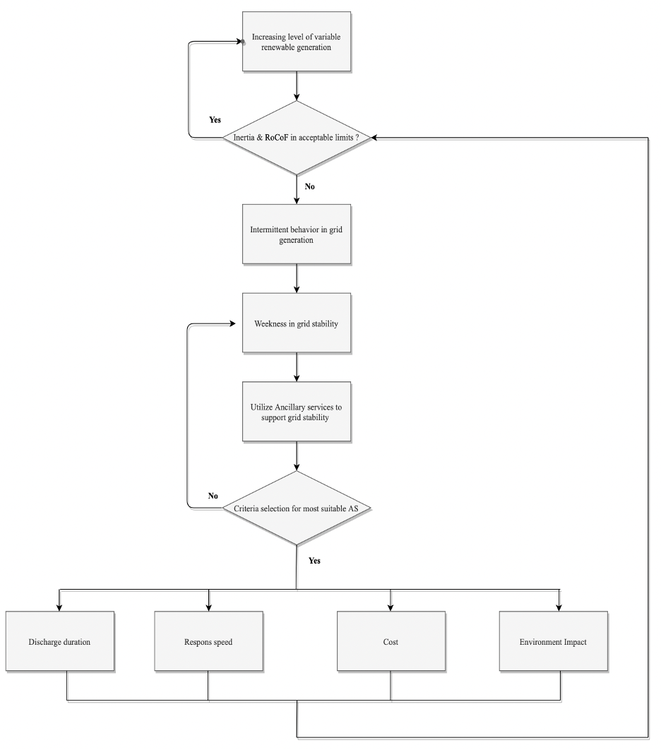
3. Methodology
In this paper, a holistic approach is presented to describe the relationship between RESs and AS market, and a descriptive analysis of the available ancillary services is provided to understand their characteristics and behavior. This approach was chosen to conduct a comprehensive comparative study to demonstrate the objectives of the paper.

Figure 9 - Methodology flow chart
4. Comparison frequency control techniques and resources
Theoretically, load frequency control can be provided by any source that can regulate the amount of active power it consumes or produces itself. Therefore, conventional generation units, loads, storage systems, electrical vehicles batteries, and wind generation sources can provide frequency control. However, conventional generation units are the major player. In Saudi Arabia and Europe, conventional units are considered the main providers of frequency control in power systems. Deregulation of the whole sector was the main change for the countries that introduced the electricity market. Before the deregulation, Transmission System Operators and producers were both in the same organization in a vertically integrated entity, and thus conventional units were the major provider of frequency control. Therefore, the economical dispatch considers the needed amounts of reserves in the unit commitment and the costs directly included in the price of electricity. However, with the deregulation of the electricity market and the starting of the energy market, transmission and production activities have been divided. As a result, the transmission operators must buy frequency control services from different parties. Thus, the ancillary services are the replacement of frequency control. Hence, the importance of identifying these services, their abilities and cost, must be addressed in a larger perspective to be able to compare between available and the newly introduced services for two main reasons. First, to identify the most suitable service based on the system needs. Second, to understand how these services can be a great facilitator for more renewable integration by identifying the most suitable service. We can categories these services in four main categories as shown in Table 2.

Table 2 - Categorization of the main services that can provide FFR
The focus of this paper will be on two relatively newly introduced ancillary services and one conventional, as follows:
- Battery energy storage (Energy Storge)
- Virtual inertia from PV generation (Generation)
- Combined cycle: gas generation (Generation)
The comparison criteria will be as follows:
- Cost
- Discharge duration
- Response time
- Environmental impact
5. Battery energy storage
Berlin (Germany) was the pioneer city that install Battery Energy Storage System (BESS) during 1987 and 1995, they were providing frequency control services and spinning reserve. Followed by Puerto Rico, between 1994 and 1999, 20 MW of BESS were also providing frequency control and spinning reserve. The same size of storage was installed in New York, USA flywheels installed in Stephentown to provide regulation services for New York ISO.
A BESS is considered an effective technique to supply instantaneous active power output in a few milliseconds to maintain frequency stability [18-20]. High capital cost was the major challenge for the utilization of more BESS. However, due to the decrease of battery costs recently and increase in battery life, the visibility of BESS for frequency support becomes profitable and can be found in many researchers [21-23].
A. BESS design
In few milliseconds all the battery pack in the BESS can charge/discharge the stored power to provide grid frequency support. The scheme of BESS is displayed in Figure.9, which includes the battery device, battery management system (BMS), supervisory system control (SSC) and power conversion system (PCS) [24-27]. Every battery pack equipped with a BMS for monitoring and maintaining the optimum process, and the full BESS is monitored by single system supervisory control (SSC). BMS and SSC control the current and ambient temperature, and therefore help the BESS: (1) lessen the probability of battery degradation (2) provide optimum charging/discharging cycle [24-29]. Power conversion system (power electronics) helps to achieve the bidirectional power flow and converts DC power from batteries to AC power to be utilized in the grid.

Figure 10 - General BESS design [33]
B. Battery Characteristics for Frequency Support
The most important BESS characteristics for grid frequency regulation service is
- High power capacity.
- Long cycle life at a partial cycle.
- Low battery cycle cost.
- Fast response.
High Power capacity in batteries satisfies the need for instantaneous discharge of active power in order to support grid frequency. Cycle life is the battery lifetime that undergoes a certain discharge pattern. There are various battery charging/discharging patterns that relies on the utility’s application. The battery cycle cost is generally defined by the battery investment cost divided by the battery cycle life [31-32]. Fast response time is an important term for providing active power to support grid frequency as fast as possible. The key factors to deploy BESS to support the grid frequency are as follows:
- Acceptable battery cycle.
- Cost.
- High frequency support capability.
Each battery energy storage technology has different features and characteristics that directly affect the performance and benefits of frequency support. For several decades lead-acid battery has been used in grid application, therefore, it is considered as mature technology. However, the demand for lead-acid battery energy storage has increased recently only. While Li-ion, NaS and NiCd batteries are developed technology and commercially available, but they are not considered as favorite technology for grid application usage [33]. As illustrated in Table 3, the summarized characteristics showing that the lead-acid battery has the least capital cost ($/kW or $/kWh) regardless of the battery lifetime. In contrast, an accurate battery lifetime could be approximated via the battery charge/discharge pattern to be able to choose the most economical battery technology to support the grid frequency.

Table 3 - Comparison of various battery energy storage technologies for grid frequency support [34]

6. Virtual inertia from PV generation
Regarding the stability concerns instigated by low system inertia because of high RESs penetration, new ideas for virtual inertia emulation, such as virtual synchronous generator or machine have been recommended to supply supplementary virtual inertia, allowing a high RESs penetration in generation mix. The virtual inertia is imitated using an advanced control facilitated by the inverters, which improves system inertia, damping properties, and frequency stability. The main idea behind the virtual inertia control is the derivative control that calculates the RoCoF to add an active power to the system during the contingencies.
A. Virtual Inertia (VI)
The rapid improvements in the power electronics field have allowed the concept of virtual inertia from the PV system to become a reality. However, the need for virtual inertia applies for small synchronous areas with high penetration of renewables and large synchronous areas to prevent total system collapse in case of a system split and subsequent islanding operation. The direct input for PV virtual inertia control is the rate RoCoF.
VI-based inverters and their control strategy can be implemented in various applications such as grid-connected wind power, and solar power plants, high voltage direct current (HVDC) transmission, energy storage system (ESS), micro-grid, electric vehicle (EV) chargers, static synchronous compensator (STATCOM), virtual inertia machine (VIM), modular multilevel converter (MMC)-based, direct current (DC) system, electronic appliances, and flexible loads to support frequency stability. Figure 10 presents the application and implementation of VI in the modern power system and the general single line diagram of a grid-connected VI-based inverter is illustrated in Figure 11.

Figure 11 - The implementations of VI emulation technique [36]

Figure 12 - General line diagram [36]
As shown in Figure 12, control actions are deployed for a certain time frame to balance the generation and load for frequency control. The figure illustrates the major difference between the system with VI and the system without VI. VI in the power system has the following benefits:
- Decrease in frequency nadir and frequency deviation.
- Faster transient response time and less RoCoF.
- Faster recovery duration to the reference frequency

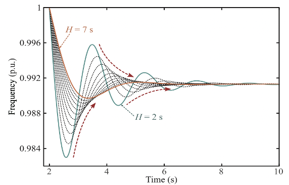
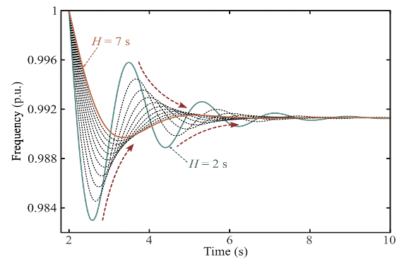
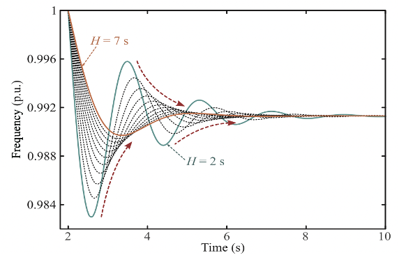
Figure 13 -The effect of VI that reduces sudden frequency drop [37]
B. Virtual Inertia in PV System
To acquire the virtual inertia, PV generation has to be operated like a synchronous generation by maintaining the PV system below the maximum power point (MPP) to store part of their capacity to act as frequency support. Current research on the topic of virtual inertia continuously considers the PV system with inverter and control system, which have been applied to be able to attain the voltage reference that has shown a dramatic improvement on the dynamic performance. With the increasing attention on the flexible power generation as aforesaid, PV systems must be able to regulate the produced power more adaptively according to demand, for example, incrementing the PV power when the load arises [33]. To accomplish this, preserving a definite amount of power is needed for modern PV systems. This methodology is generally referred to as de-loading technique and is usually recommended for PV installations.

Figure 14 - Power system with synchronous, hidden and virtual inertia [37]
7. Combined cycle: gas generation
Gas turbines are major player to preserve system frequency from being affected by any sudden power dip or loss of generation. Since the focus is on the primary reserve, the plants that are used to provide the reserve are base-load combined cycle gas turbine plants, since they are already spinning. Automatic generator governor response is accountable for the primary control, load response normally from motors, and other devices that provide an instant response.
A. Working principle
The main elements of combined cycle power plants are gas turbines, that initially burn natural gas along with compressed air, that will lead to the creation of a high temperature, high pressure exhaust gases spreading in the turbine, and steam generators. The energy that is produced from gases expanding through the gas turbine is transformed to electricity through the generator linked to the turbine.
B. Response to frequency deviations
Turbine governors are primary control and respond instantaneously to reduce the effect of the changes in frequency and power, and that is achieved by autonomous operation of the turbine governors. Frequency deviations trigger gas turbines via their internal control loops. Principal behind the controller is that it is responsible for the gas turbine’s response to frequency deviations where the primary control loop is the governor. Governor’s principal action is to increase or decrease the immediate output regarding the instantaneous frequency deviation.
8. Comparison of selected FFCAS
After identifying analyzing the three solutions for fast frequency control as ancillary services. Now, Table.4 will demonstrate the comparison as per the four proposed criteria.

Table 4 - Comparison of selected FFCAS
Note: *Levelized Cost of energy / *Levelized emissions of Carbon
This comparison illustrates the difference in better way which can help decision makers. However, every system has its own nature, requirement, and design. Therefore, other factors must be considered.
9. Future GCC ancillary services market model
Most developed countries and even some developing countries around the world are aggressively adding renewable energy to their current energy sources. One of these countries is the Kingdom of Saudi Arabia, who is taking an ambitious and active move toward a more sustainable and green energy portfolio in the context of an expected sharp increase in power consumption in the kingdom.
Integrating large amounts of highly variable resources, such as wind and solar, poses a real problem to system operators whose role is to ensure system reliability and control frequency by maintaining demand-supply matching. When penetration of renewables gets to a significant level, the whole system may be at risk. Fast changing renewable output may create unforeseen power flows or unwarranted stress on conventional generation which may not be able to respond to sudden variations.
Nowadays, System Operators needs a dedicated set of functions, applications, and systems, involving all aspects of Renewable Energy challenges. In the context of ancillary services market, there is a need to study the controllable level of RES to be integrated into the power system. Some new technologies that can provide fast frequency services e.g., Battery Energy Storage Systems and Virtual Inertia from PV Generation are all welcome developments to augment to the possible solutions due to the effects of variable generation.
After learning the technical considerations and requirements for ancillary services providers in the previous sections of the paper, the commercial aspects and typical business processes in procuring the ancillary services should also be understood, in order to give the right perspective in qualifying and selecting the suppliers. Just like in any other markets, optimization is very important, in order to attain the objective of providing the least cost for the end consumers. There are several methods of procuring ancillary services, and each method should have a certain guidelines and procedures for every business process related to scheduling, real-time dispatch, metering, reporting, settlement, billing, and disputes.
Ancillary services can be possibly procured through bilateral contracting, competitive tendering process or via spot market. If the overall market model is based around the bilateral traded market, the combination of bilateral contracting and tendering process can easily fit into the business process. On the other hand, if the market design is based on pool concept, the spot market and bilateral contracting can adapt to the business process.
The Power Exchange Trading Agreement (PETA) between GCC’s and approved Interconnection Transmission Code can be the basis to facilitate the ancillary services market with some modifications to adapt the Contracts Based Market model. The absence of a common approved documents related to rules, procedures, and guidelines, makes the market difficult to implement. To run an ancillary services market in a cross-border trade, a mere entry into contracts for the provision of Operating Reserve is not sufficient. There must be a common definition of terms that is embedded in the mentioned approved documents.
Operating Reserve is one category of ancillary services that can be procured. Its definition in most of the grid codes commonly relates to the time elapsed from the occurrence of an event which has initiated a frequency disturbance. It is divided into three main categories i.e., Primary, Secondary and Tertiary Reserve. As discussed in the early sections, the BESS, renewable energy resource with virtual inertia and conventional synchronous generators like the combined cycle are considered as Fast Frequency Respond (FFR) resources, so they are suitable to participate in the ancillary services market as provider of Primary Operating Reserve (POR) which is also known as Frequency Containment Reserve (FCR).
Future ancillary services market model that is envisioned to be commonly implemented in GCCs is described and explained as follows. Note that in the succeeding discussions, the overall conceptualized market model is presumed to be Contracts Based Market where it is based around bilateral contracts trading, with a balancing mechanism operated by the Transmission System Operators (TSOs) in each member of GCC.
A. GCC Power Exchange Trading Conceptual Framework
TSO who is running a Market Management System (MMS) in each member of GCC will be interfaced with the GCCIA’s Market Management System, in order to handle automatically the data and information exchange.
B. Overview of the Ancillary Service Business Process
The corresponding TSO representing each member in GCC, shall consider Operating Reserve capacities from SAS coming from within its area of responsibility or domain, and SAS from cross-border thru Gulf Cooperating Council Interconnection Authority (GCCIA).
The ancillary services business process can be separated into three (3) phases:
1. Tendering Phase
In order to encourage competition between generating resources, the TSO awards ancillary services contracts through a competitive and transparent processes. The required regulation quantities to be opened for tenders are to be estimated by TSOs.
2. Planning Phase
This is where BRPs declare their planned schedules (Minimum Possible, Maximum Possible, Production and Consumption Schedules.
3. Activation Phase
After the tendering process where AS contracts are awarded, operating reserve resource schedule declaration has to be done, as a reassurance that the operating reserve capacity is available during the operation of the system.
C. Remuneration of Suppliers of Ancillary Services
The TSO will serve as the contractor given that he is also the user of Ancillary Services. For the Operating Reserve (i.e., POR, SOR and TOR), two different types of payment can be recommended.
1. Reservation-based Remuneration
This payment is a fixed fee for the availability of the reserve capacity. The reservation of a capacity creates an opportunity for the SAS, which is covered by this payment.
2. Activation-based Remuneration
This payment is proportional to the duration the activation and the electricity produced, and covers the variable costs linked to activation of the SAS.
D. Recovery of Ancillary Services Costs
The ancillary services cost is a pass-through charge, wherein TSO procures the requirement, and recovers the cost from market participants benefiting from the services.
10. Conclusion
Ancillary service is the lifeline for any power system. With the current increasing renewable penetration that is considered to be threat to the system reliability due to the intermittent behavior, the need for fast frequency control ancillary services has increased. Many researchers have proposed new technologies and/or improved existing techniques or methods. Thus, this paper focuses on understanding the role of these services, how are they important, and to give a macro-level analysis of different services and comparing them based on four different criteria. Furthermore, to give a comprehensive concept on how to help GCC countries to attain their ambitious renewables plans by building a mutual ancillary services market.
Disclaimer
The information provided in some places were modified to maintain information security, but the proposed concept is explained accurately. These models can be implemented, after conducting technical and economic analysis with accurate data from field.
References
- Ministry of Energy, Saudi Arabia.
- Nrel.gov.2021. [online] Available [Accessed 2 November 2021].
- Bryant, M.J., et al., Frequency Control Challenges in Power Systems with High Renewable Power Generation: An Australian Perspective.
- D. Fernandez-Mun oz, J. I. Pe rez-D ıaz, I. Guisa ndez, M. Chazarra, and A . Ferna ndez-Espina, “Fast frequency control ancillary services: An international review,” Renewable and Sustainable Energy Reviews, vol. 120, p. 109662, 2020.
- G. Heffiner, C. Goldman, B. Kirby, and M. Kintner-Meyer, “Loads providing ancillary services: Review of international experience,” Environmental Energy Technologies Division, pp. 1-64, 2007.
- 49. Chuang, A.S.; Schwaegerl, C. Ancillary services for renewable integration. In Proceedings of the CIGRE/EEE PES Joint Symposium: Integration of Wide-Scale Renewable Resources into the Power Delivery System, Calgary, AB, Canada, 29–31 July 2009; pp. 1–14. Available online (accessed on 15 February 2021).
- Eric Hirst and Brendon Kirby– ‘Electric Power Ancillary Services’ – February 1996 online [Accessed: 4-Nov-2021].
- K. Maslo, A. Kasembe, S. Moroni, and R. Pestana, “Frequency stability modelling of the future continental Europe power system,” in 2017 52nd International Universities Power Engineering Conference, UPEC 2017, pp. 1–4.
- ENTSO-E, “Dispersed generation impact on CE region security,” ENTSO-e Publication, p. 11.
- A. Gurung, D. Galipeau, R. Tonkoski, and I. Tamrakar, “Feasibility study of photovoltaic- hydropower microgrids,” in 5th International Conference on Power and Energy Systems (ICPS), 2014.
- NERC, “Standard BAL-003-1 — Frequency Response and Frequency Bias Setting,” 2014.
- U. Tamrakar, D. Galipeau, R. Tonkoski, and I. Tamrakar, “Improv- ing transient stability of photovoltaic-hydro microgrids using virtual synchronous machines,” in In Proceedings of the IEEE PowerTech, Eindhoven, Netherlands, June 2015, 6 pp.
- “United States Electricity Industry Primer - Energy.” [Online] [Accessed: 4-Nov-2021].
- Pollitt, M. & Anaya, K. "Competition in Markets for Ancillary Services? The implications of rising distributed generation," Cambridge Working Papers in Economics 1973, Faculty of Economics, University of Cambridge.
- E. Ela, M. Milligan, B. Kirby, Operating reserves and variable generation (NREL/ TP-5500-51978). online 2011.
- A. Vassilakis, et al. "A battery energy storage based virtual synchronous generator," IREP Symposium Bulk Power System Dynamics and Control, pp. 1-6, 2013.
- U. Tamrakar, D. Shrestha, M. Maharjan, B. P. Bhattarai, T. M. Hansen, and R. Tonkoski, “Virtual inertia: Current trends and future directions,” Applied Sciences, vol. 7, no. 7, p. 654, 2017.
- Jin Tan and Yingchen Zhang. "Coordinated Control Strategy of a Battery Energy Storage System to Support a Wind Power Plant Providing Multi-Timescale Frequency Ancillary Services." IEEE Transactions on Sustainable Energy 8(3) (2017).
- D.M. Greenwood, K.Y. Lim, C. Patsios, P.F. Lyons, Y.S.Lim, and P.C. Taylor. "Frequency response services designed for energy storage.” Applied Energy 203 (2017): 115-127
- Yuan-Kang Wu, Guan-Ting Ye, Li-Tso Chang, Ting-Yen Hsieh, and Bo-Shiung Jan. “Capacity determination of a dynamic energy storage system in an island power system with high renewable energy penetration.” (2017) International Conference on Applied System Innovation (ICASI)
- Maciej Świerczyński, Daniel Ioan Stroe, Ana-Irina Stan, Remus Teodorescu, and Dirk Uwe Sauer. “Selection and Performance- Degradation Modeling of LiMO2/Li4Ti5O12 and LiFePO4/C Battery Cells as Suitable Energy Storage Systems for Grid Integration With Wind Power Plants: An Example for the Primary Frequency Regulation Service.” IEEE Transactions on Sustainable Energy 5(1) (2014).
- Bo Lian, Adam Sims, Dongmin Yu, Cheng Wang, and Roderick W. Dunn. “Optimizing LiFePO4, Battery Energy Storage Systems for Frequency Response in the UK System.” IEEE Transactions on Sustainable Energy 8(1) (2017).
- Qiwei Zhai, Ke Meng, Zhao Yang Dong, and Jin Ma. “Modeling and Analysis of Lithium Battery Operations in Spot and Frequency Regulation Service Markets in Australia Electricity Market.” IEEE Transactions on Industrial Informatics 13(5) (2017).
- Matthew T. Lawder, Bharatkumar Suthar, Paul W. C. Northrop, Sumitava De, C. Michael Hoff, Olivia Leitermann, Mariesa L. Crow, Shriram Santhanagopalan, and Venkat R. Subramanian. “Battery Energy Storage System (BESS) and Battery Management System (BMS) for Grid-Scale Applications.” Proceeding of the IEEE 102(6) (2014).
- International Renewable Energy Agency (IRENA). “Battery Storage for Renewables: Market Status and Technology Outlook.” January 2015
- Holger C. Hesse, Michael Schimpe, Daniel Kucevic, and Andreas Jossen. “Lithium-Ion Battery Storage for the Grid – A Review of Stationary Battery Storage System Design Tailored for Applications in Modern Power Grids.” Energies 10(12) (2017).
- Chao Zhang, Yi-Li Wei, Peng-Fei Cao, and Meng-Chang Lin. “Energy storage system: Current studies on batteries and power condition system.” Renewable and Sustainable Energy Reviews 82 (2014): 3091-3106.
- S. A. Pourmousavi, Ratnesh K. Sharma, and Babak Asghari. “A framework for real-time power management of a grid-tied microgrid to extend battery lifetime and reduce cost of energy.” (2012) IEEE PES Innovative Smart Grid Technologies.
- Brandon M. Grainger, Gregory F. Reed, Adam R. Sparacino, and Patrick T. Lewis. “Power Electronics for Grid-Scale Energy Storage” Proceeding of the IEEE 102(6) (2014): 1000-1013.
- Guishi Wang, Georgios Konstantinou, Christopher D. Townsend, Josep Pou; Sergio Vazquez, Georgios D. Demetriades, and Vassilios Georgios Agelidis. “A Review of Power Electronics for Grid Connection of Utility-Scale Battery Energy Storage Systems.” IEEE Transactions on Sustainable Energy 7(4) (2016).
- Santosh Chalise, Jason Sternhagen, Timothy M. Hansen, and Reinaldo Tonkoski. “Energy management of remote microgrids considering battery lifetime.” The Electricity Journal 29(6) (2016): 1-10
- Samuel Pelletier, Ola Jabali, Gilbert Laporte, and Marco Veneroni. “Battery degradation and behavior for electric vehicles: Review and numerical analyses of several models.” Transportation Research Part B: Methodological 103 (2017): 158-187.
- Haisheng Chen, Thang Ngoc Cong, Wei Yang, Chunqing Tan, Yongliang Li, and Yulong Ding. “Progress in electrical energy storage system: A critical review.” Progress in Natural Science 19 (2009): 291-312.
- S. S. Sharma, Vinod Kumar, and R. R. Joshi. “An Overview on Energy Storage Options for Renewable Energy Systems.” (2010) National Conference held at ITM, Bhilwara, At Bhilwara, Rajasthan.
- Till, M.J., et al. Frequency response of the Eastern Interconnection due to increased wind generation. in 2014 IEEE PES General Meeting| Conference & Exposition. 2014. IEEE.
- Mehrasa, M.; Pouresmaeil, E.; Soltani, H.; Blaabjerg, F.; Calado, M.R.A.; Catalão, J.P.S. Virtual Inertia and Mechanical Power-Based Control Strategy to Provide Stable Grid Operation under High Renewables Penetration. Appl. Sci. 2019, 9, 1043.
Biographies
Abdulrahman A. Al-Yamani was born in Dharan, Saudi Arabia. He received his B.Sc. degree (Hons.) in electrical engineering from King Faisal University (KFU), Saudi Arabia, in 2019, where he is currently pursuing his M.Sc. degree in electrical engineering. He worked as a Transmission Engineer with National Grid SA, where he was part of the Market Management System (MMS) team, and he engaged in the development of Market Systems and Regulations including Ancillary Services Market and Bilateral Contracts. Currently, he holds a position as an Electrical Engineer with Saudi Aramco. His research interest includes electricity markets, smart grid, ancillary services markets, renewables, sustainability, and power system economics, policies, and regulations.
Milan J. Bautista was born in the Philippines and graduated from Mapua Institute of Technology in 1990 with bachelor’s degree in Electrical Engineering and a master’s degree in Technology Management from University of the Philippines. He has more than thirty (30) years of work experience in electric power industry. Extensive exposure in Electricity Markets, Electricity Trading, Generation Planning, Power Economics, Performance Measurement & Monitoring, Energy Audit, Power Plant Maintenance Program, Power Plant Operations Procedure Development, Project Management and Quality Management System Implementation. Currently working at Saudi Electricity Company, National Grid SA as Transmission Engineering Specialist.
